自2021年2月8日起 ,石家庄市就分区分级管控措施调整,有序恢复高速公路通行 。石家庄市就分区分级管控措施调整如下:石家庄市调整市域交通管控,有序恢复高速公路通行。经国家有关部门批准后 ,恢复铁路客运服务。民航客运和省际 、市际长途客运暂不恢复 。藁城区全域调整为中风险地区。

022年9月6日5时起,石家庄的防控政策进一步调整,以行政区为单位实施分区分级差异化管控。桥西区、新华区、裕华区 、长安区作为重点管控区域 ,以居住小区(村)为单元,根据风险等级采取不同措施 。

月29日起石家庄调整分区分级管控措施,晋州市、灵寿县、井陉县 、元氏县、赞皇县、高邑县、深泽县 、井陉矿区、循环化工园区、行唐县 、鹿泉区、桥西区、栾城区为低风险区,实行常态化疫情防控 ,全面恢复正常生产生活秩序,防止疫情反弹。


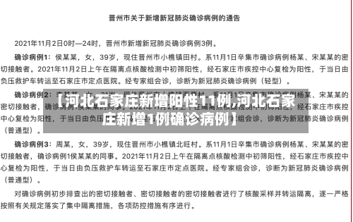
〖壹〗 、两天内(11月1日至2日)石家庄深泽县新增11例确诊病例及19例初筛阳性,深泽县副县长贾光因疫情处置不力被停职。疫情数据情况11月2日0时至24时 ,石家庄市新增确诊病例14例,其中深泽县新增11例,晋州市新增3例。截至11月2日24时 ,石家庄市共有新冠肺炎确诊病例26例 。
〖贰〗、单县人民政府副县长职务变动免职情况:单县第十八届人大常委会第二十五次会议于2024年11月9日决定,接受曹洪峰辞去单县人民政府副县长职务的请求,并报单县第十八届人民代表大会第四次会议备案。
〖叁〗、心脏:李长锋心术不正 ,作为领导干部,心思不放在工作上,不放在为人民谋幸福上 ,反而在思想上厌恶群众,在精神上追求低级趣味,思想肮脏 、精神猥琐、品格下流。10月30日下午,宿州市人民政府办公室工作人员证实李长锋确系灵璧县人民政府副县长 ,且已发通报,李长锋被停职接受调查 。
〖肆〗、·16甘肃正宁县特大交通事故问责情况如下:正宁县分管副县长被停职:刘光润和戴彩燕因监管不力被停职接受调查。教育局局长被停职:雷会宁因在校车安全管理方面存在监督不力的问题被停职。交警部门主管人员被停职:苟邵波作为监管部门的一员,未能有效察觉并阻止校车长期超载行驶 ,因此也被停职接受调查 。
〖壹〗 、部分医院停诊,是否发生院内感染?河北已有几家医院公布最近就诊公告。石家庄市第五医院全面停诊,河北省胸科医院暂停普通门诊 ,河北医科大学附属第一医院、河北医科大学附属第二医院、河北医科大学附属第三医院、河北医科大学附属第四医院 、河北省口腔医院、河北省儿童医院等6家实行院外全预约,分时段就诊。
〖贰〗、河北中西医结合儿童医院因出生率下降及自身发展因素,于2023年12月19日17:00全面停诊 ,并将转型为心血管病医院 。 以下为详细情况:停诊背景与直接原因河北中西医结合儿童医院在停业公告中明确指出,停诊决定基于近年来医院发展现状及人口出生率逐年下降的社会因素。
〖叁〗 、近日河北保定人民医院全面停诊,这次停诊的确给百姓看病带来一些不便利 ,为什么保定人民医院要停诊,这也是没有办法事情,现在疫情又再次反复,保定人民医院根据疫情防控要求和上级指示做出了停诊的决定。
〖肆〗、024年2月7日 ,河北唐山一家综合性民营三级综合医院——唐山南湖医院突然告知停诊,要求病人全部出院,并暂停所有接诊 。这一事件迅速引发了社会关注 ,成为民营医院倒闭潮中的一个典型案例。