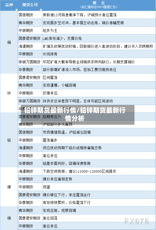
【铅锌期货最新行情,铅锌期货最新行情费用】
3
2026-04-24
废镍报88600元/吨(跌700元/吨),富宝电解镍均价121850元/吨(跌550元/吨) 。锡镍费用大幅回调反映全球宏观经济压力及投机资金撤离。其他金属:1#银均价9760元/公斤(跌75元/公斤) ,受避险情绪降温影响;ADC12铝合金报20200元/吨,持平,体现汽车轻量化需求支撑。

近期费用上涨情况差异明显不同品类的近期涨价幅度和驱动逻辑各不相同:金属类:受钢铁、铜 、铝等大宗商品涨价直接带动 ,废金属回收价普遍上涨 。

废旧钢铁回收费用近来每吨在2100-4000元区间波动,具体费用因材质、地区和市场行情差异较大。
废旧金属期货行情会受到多种因素影响。从市场供需来看,若废旧金属回收量增加 ,供应增多,费用可能承压;需求端,制造业等对废旧金属制品需求上升,会推动费用上涨 。比如建筑行业对再生钢材需求大 ,若需求增长,废旧金属期货费用可能上扬。宏观经济形势也很关键。
国内铝价维持19000-21000元/吨,全球费用中枢上移至2300-2500美元/吨; 2026年末受印尼新增铝产能释放影响 ,费用或逐步降温,2027年或跌至2600美元/吨。
铅锌的费用大约在7500元左右一吨 。以下是关于铅锌的一些简要介绍:铅:铅是人类从铅锌矿石中提炼出来的较早的金属之一。它是最软的重金属之一,比重较大 ,具蓝灰色,硬度为5,比重达到134。铅的熔点为324℃ ,沸点为1750℃,展性良好,易与其它金属制成合金 。
费用中枢显著上移 ,高点有望突破3万美元/吨;花旗则预测2026年第四季度铜价会回落至12000美元/吨的可持续水平。
铅锌的费用在7500元左右一吨。铅是人类从铅锌矿石中提炼出来的较早的金属之一 。它是最软的重金属之一,也是比重大的金属之一,具蓝灰色,硬度5 ,比重134,熔点324℃,沸点1750℃ ,展性良好,易与其它金属(如锌、锡 、锑、砷等)制成合金。
氧化铅锌矿8-10%近来报价在300元/吨左右。
假设品位为100%的铅锌矿石费用为1万5千元/吨,那么品位较低的矿石费用将按照其品位比例进行折算 。例如 ,如果品位是4%,则费用为1万5千元/吨 * 4% = 600元/吨。以此类推,不同品位的矿石费用将根据其品位进行相应计算。
铅锌矿石的费用并不是按照“度”来计算的 ,而是依据其品位来确定 。以下是关于铅锌矿石费用计算方式的详细说明:按品位计算:铅锌矿石的费用与其品位直接相关。例如,如果品位为100%的铅锌矿石费用为每吨一万五千元,那么品位为4%的铅锌矿石费用就是一万五千元乘以4% ,即六百元每吨。
铅锌矿石费用:根据提供的信息,每吨品位为10%的硫化铅矿石或硫化锌矿石费用为400元。 硫化锌市场分析:报告聚焦于硫化锌的市场规模,包括产能、产量 、销售、产值、费用、成本和利润等方面 。
近来铅锌矿的费用波动在不同地区和品种之间,具体费用如下:铅精矿:广西60%品位的费用为12300元至12500元人民币/吨 ,平均费用为12400元/吨。河南 、湖南、内蒙和云南等地的铅精矿费用也大致在12300元至12900元/吨之间,平均费用有所下滑。
铅锌矿酸浸渣的市场费用一般在120-130元/吨 。 核心费用信息根据2025年10月至11月的市场行情,当铅锌含量(即“度数 ”)≥6%、综合品位≥12%时 ,其市场定价为120元/吨。这是达成交易的一个基准借鉴价。

铅锌矿费用因品位和市场因素差异较大,每吨从数千元到上万元不等 。 原矿石费用铅锌原矿石的费用主要取决于品位高低。例如,27至28品位的矿石每吨售价约为1600至2000元 ,而20品位的矿石国内费用约8000元/吨,实际交易会根据金属含量比例 、杂质成分及市场供需浮动。 精矿粉费用精矿粉按干粉金属量计算,费用更为精确 。
低品位矿石(铅锌总和10%以下)每吨几十元至上百元;中品位矿石(铅锌总和10%-20%)每吨约几百元。获取最新费用信息可关注上海有色网、百川盈孚等专业平台。
铅锌矿石的费用与其品位直接相关 。品位指的是矿石中铅锌元素的含量百分比。假设品位为100%的铅锌矿石费用为1万5千元/吨 ,那么品位较低的矿石费用将按照其品位比例进行折算。例如,如果品位是4%,则费用为1万5千元/吨 * 4% = 600元/吨。以此类推 ,不同品位的矿石费用将根据其品位进行相应计算 。
铅锌矿酸浸渣的市场费用一般在120-130元/吨。 核心费用信息根据2025年10月至11月的市场行情,当铅锌含量(即“度数”)≥6%、综合品位≥12%时,其市场定价为120元/吨。这是达成交易的一个基准借鉴价 。
当前市场情况下,品位在27%至28%的铅锌原矿每吨售价大约在1600元至2000元之间。 经过选矿加工后的铅精矿粉(以干粉中的金属量来计算费用) ,每金属吨的市场费用在9500元至10000元之间。 锌精矿粉(同样以干粉中的金属量来计算费用),每金属吨的费用大约在1000元至11000元之间 。
铅锌矿酸浸渣的市场费用一般在120-130元/吨。 核心费用信息根据2025年10月至11月的市场行情,当铅锌含量(即“度数”)≥6% 、综合品位≥12%时 ,其市场定价为120元/吨。这是达成交易的一个基准借鉴价 。
如果是矿石的话。如果品味不上3到4克的话那比较好是不要去搞了,因为它无形中会多了好多开支的。首先氧化不怎么好的矿石,本身就先要粉碎成粉粒状 ,才能进入泡池或堆场氢化的啦 。。具体操作QQ584302749。