北京限号并非全天24小时实施。 北京限行时间:限行措施从2024年1月1日至2024年3月31日,工作日的时段为早上7点至晚上8点(国家法定节假日除外) 。 北京限行规则:限行期间 ,对于进入限行区域的本地车辆(本市纯电动小客车除外),将采取每天限制两个车牌尾号通行的措施。具体而言,星期一到星期五限行的车牌尾号分别为:1和2和3和4和5和0。

限行时间:每天7:00-20:00(法定节假日和公休日除外) 。限行范围:五环路以内所有道路(不含五环主路)。轮换规则:尾号限行通常每13周调整一次 ,具体组合以北京市交管局公告为准(如当前周期为1和2和3和4和5和0轮换)。

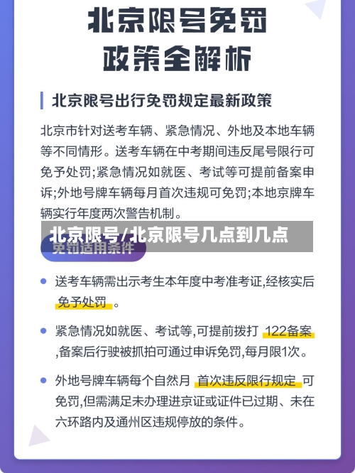
不是 。根据北京本地宝2024年1月1日信息显示,按照市政府通告,自2024年1月1日至2024年3月31日 ,周一到周五机动车限行车牌尾号分别为:1和2和3和4和5和0。限行时间为工作日7:00-20:00,星期六日及法定节假日不限行;限行范围为五环路以内道路。所以北京限号不是一天24小时。

北京号牌车辆处罚规定:限行时间为工作日7时 - 20时,范围是五环路以内道路(不含五环路) 。当车辆违反尾号限行规定时,会被处以100元罚款 ,同时不记分。在同一自然日内,一般是4个小时之内相同的罚款只罚一次,若超过4小时再次违反限行规定 ,就会面临重复处罚。
北京限号时间为2025年12月29日至2026年3月29日,工作日7时至20时,限行范围为五环路以内道路(不含五环路) 。北京号牌车辆限行规则北京号牌车辆限行时间为工作日7时至20时 ,限行范围为五环路以内道路(不含五环路)。
北京限号每3个月轮换一次,具体说明如下:轮换周期:北京限号轮换周期为3个月,该规则从2021年4月5号开始实施 ,直至2022年4月3日结束。各阶段限号安排2021年4月5日 - 2021年7月4日:周一到周五限行机动车车牌尾号分别为2和3和4和5和0 、1和6 。
北京机动车尾号限行每3个月左右轮换一次,现行政策下轮换周期通常为13周,具体以政府通告为准。在实际的限行周期安排上 ,按照示例,2025年将有多轮限行调整。如从3月31日至6月29日、6月30日至9月28日、9月29日至12月28日以及12月29日至2026年3月29日,每个周期均约为3个月 。
026年3月30日北京机动车限行尾号会进行轮换。轮换时间与周期根据北京市交通管理部门发布的规则,自2026年3月30日起 ,北京机动车限行尾号将进入新一轮轮换周期,持续至2026年6月28日。此次轮换以91天(约13周)为周期,覆盖春季至初夏时段 ,旨在通过动态调整限行规则,均衡道路交通流量,缓解拥堵压力 。
北京限号一般每 3 个月左右换一次。北京限号规则通常每 13 周左右调整一次 ,由于一个月大约 4 周,13 周接近 3 个月,所以大致每 3 个月会更换一次限号。不过 ,具体的限号调整时间要以北京市交通管理局发布的通告为准。
北京每3个月换一次限号 。这一规定体现在北京市的限行政策中,特别是针对本地车的限行规则上。具体来说,北京市的限行政策分为不同的时间段 ,每个时间段内对车牌尾号的限行规定都有所不同。近来,北京市的限行规则主要分为两个阶段:限行一和限行二 。
月18日(周一)限号5和0;8月19日(周二)限号1和6;8月20日(周三)限号2和7;8月21日(周四)限号3和8;8月22日(周五)限号4和9;8月23日(周六) 、8月24日(周日)不限行。限行时间方面,载客汽车在工作日的7:00 - 9:00、17:00 - 20:00限行,周末和节假日不限行;载货汽车全天6:00 - 24:00限行。
自2025年6月30日至2025年9月28日 ,北京机动车尾号限行安排如下:星期一到星期五限行尾号分别为5和0、1和2和3和4和9,尾号为英文字母按0号管理 。限行时间方面,载客汽车在工作日早晚高峰(7时至9时 、17时至20时)限行 ,星期六日及法定节假日不限行;载货汽车每天6时至24时限行。
星期一到星期五限行尾号分别为4和5和0、1和2和3和8;2025年12月29日至2026年3月29日,星期一到星期五限行尾号分别为3和4和5和0、1和2和7。此外,警车、消防车等几类特殊机动车不受上述措施限制 ,外省区市进京机动车的交通管理按照相关部门规定执行 。
022年1月3日 - 2022年4月3日:周一到周五限行机动车车牌尾号分别为4和5和0 、1和2和3和8。特殊情况处理:机动车车牌尾号为英文字母的按0号管理。例如,车牌尾号为“A”,在限号规则中视同为“0 ” ,需按照对应“0”的限行规定执行 。
北京当前已知限号周期为2025年9月29日至2025年12月28日。在这个限号周期内,具体限行规则如下:限行尾号安排:周一到周五限行尾号分别为4和5和0、1和2和3和8。也就是说,在对应的工作日 ,尾号为这些数字的车辆需要遵守限行规定。限行时间:工作日的7:00 - 20:00 。
限行范围:五环路以内所有道路(不含五环主路)。轮换规则:尾号限行通常每13周调整一次,具体组合以北京市交管局公告为准(如当前周期为1和2和3和4和5和0轮换)。载客汽车(非机关国企事业单位车辆)限行方式:高峰时段区域限行 。限行时间:工作日7:00-9:00、17:00-20:00。
限行尾号(2025年9月29日 - 12月28日)周一限行9;周二限行0;周三限行6;周四限行7;周五限行8;周六和周日不限号。尾号为字母按0号管理,临时号牌按尾号数字限行 。
限行时间为早上7点到晚上8点,限行规则是根据车辆尾号进行轮换。例如 ,周一限行尾号为1和6的车辆,周二限行尾号为2和7的车辆等。外地燃油车进入北京六环内也需遵守限行规定,同时还需办理进京通行证 ,且每年比较多办理12次,每次有效期最长7天 。
北京限行尾号规定时间因车辆类型而异,载客汽车工作日7时至20时限行(星期六日及法定节假日不限行);载货汽车每天6时至24时限行。
星期一:限行尾号3和8。即车牌尾号为3或8的北京牌照小汽车 ,在星期一的工作日7时至20时,不得在五环路以内道路行驶 。星期二:限行尾号4和9。车牌尾号为4或9的车辆,在星期二的工作日7时至20时 ,需遵守限行规定。星期三:限行尾号5和0。

〖壹〗 、限行方式:根据车牌尾号轮换限行 。限行时间:每天7:00-20:00(法定节假日和公休日除外)。限行范围:五环路以内所有道路(不含五环主路)。轮换规则:尾号限行通常每13周调整一次,具体组合以北京市交管局公告为准(如当前周期为1和2和3和4和5和0轮换) 。
〖贰〗、北京油车限号规定(2025年12月29日至2026年3月29日)如下:本地牌照载客汽车限行时间为工作日7:00 - 20:00,星期六日及法定节假日不限行。限行范围是五环路以内道路(不含五环路)。尾号规则为周一限3和8 ,周二限4和9,周三限5和0,周四限1和6,周五限2和7 ,尾号为字母的按0号管理 。
〖叁〗、以下是2025年10月北京市限号规定:限行周期与尾号规则自2025年9月29日至12月28日,工作日限行尾号如下(尾号为字母按0管理):周一限9;周二限0;周三限6;周四限7;周五限8;周周日及法定节假日不限行。
〖壹〗 、本地燃油车限行规定时间与范围:工作日7:00-20:00,限行区域为五环路以内道路。尾号轮换:每天限制两个车牌尾号 ,按周循环 。例如当前周期为周一限3/周二4/周三5/0、周四1/周五2/7。车牌尾号为字母的按数字0管理。临时号牌:视为尾号0,需遵守相同限行规则 。
〖贰〗、国I及国II排放标准的轻型汽油车限制:在工作日,这类车辆禁止在五环路(不含)以内区域道路行驶。这一限制措施旨在减少高排放车辆对空气质量的影响。其他类型的车辆限行政策:北京的汽车限行政策不仅限于燃油车 ,还包括本地插电混动车 、外地燃油车等多种类型的车辆。
〖叁〗、* 限行时间与范围 时间:工作日早晚高峰(7:00-9:00、17:00-20:00) 范围:五环路(含)以内道路*注:部分核心区域(如二环路主路 、长安街沿线)对所有机动车均有限行或禁止通行规定 。
〖肆〗、北京并未全面禁止开油车,只是在部分领域对燃油车使用有所限制。近来,北京在网约车领域实施了全面禁入政策。自2025年7月20日起 ,燃油车彻底禁止接入网约车平台,此前国六以下燃油车已被强制清退 。这意味着从事网约车运营的司机需更换新能源汽车(绿牌车)才能继续运营。